推薦產品
農村低溫空氣源熱泵煤改電105平方米案例*旺先生家
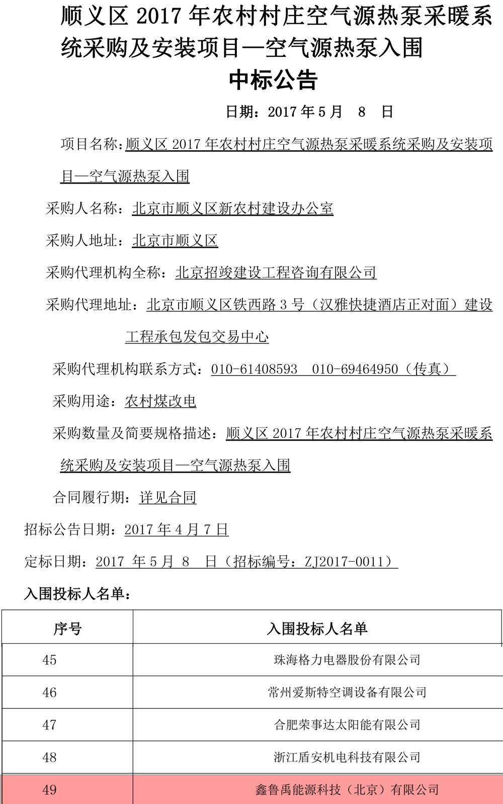
一、2017北京順義區煤改低溫空氣源熱泵中標公告
二、工程簡介
項目地點:北京市順義區農村
建筑類型:農村青磚青石平房
建筑面積:105平方米
三、LYK-15RD低溫空氣源熱泵機組參數:
|
型號 |
LYK-15RD |
|
|
額定電壓/頻率 |
220V~/50Hz |
|
|
名義制冷量/COP |
A35W7 |
11.5kw/2.8 |
|
名義制熱量/COP |
A7W45 |
14.4kw/3.6 |
|
制熱量/COP |
A7W35 |
14.5kw/4.2 |
|
A7W55 |
14.2kw/2.9 |
|
|
A2W35 |
12.0kw/3.4 |
|
|
A-7W35 |
9.5kw/2.9 |
|
|
A-15W45 |
7.2kw/2.2 |
|
|
名義制冷輸入功率 |
4.1kw |
|
|
名義制熱輸入功率 |
4.0kw |
|
|
最大輸入功率/電流 |
6.6kw/30A |
|
|
制冷/制熱額定輸入電流 |
18.6A/18.2A |
|
|
制冷劑/充注量 |
R22/4400g |
|
|
熱交換器最大工作壓力 |
3.0Mpa |
|
|
吸/排氣側最大工作壓力 |
0.8/3.0Pma |
|
|
高/低壓側最大允許壓力 |
3.0Mpa |
|
|
額定制冷/制熱水流量 |
2.0/2.5 m3/h |
|
|
制冷出水溫度范圍 |
5~15℃ |
|
|
制熱出水溫度范圍 |
25~58℃ |
|
|
防漏電保護類別/防水等級 |
I類/IPX4 |
|
|
運行嗓聲 |
≤59dB(A) |
|
|
水側壓力損失 |
≤50KPa |
|
|
機組尺寸(寬X深X高) |
1120X440X1360mm |
|
|
機組凈重:150kg |
生產日期:2017.09 |
|
|
生產廠家:鑫魯禹超低溫空氣源熱泵廠家 |
||
四、魯禹低溫空氣源熱泵采暖費用

根據《全國主要城市采暖期耗熱量指標和采暖設計熱負荷指標》,北京地區農村普通房屋建筑,每平方米采暖季供暖所需熱量為31.82w/㎡*24h*120d≈92kwh/㎡
民用電價為0.5元/kwh 。魯禹低溫空氣源熱泵在冬季采暖運行中平均能效比為2.5以上(5匹熱泵機組在-7℃環境下45℃出水溫度時的功率為9.5KW,能效比為2.9,即魯禹低溫空氣源熱泵采暖熱效率為290%)
本案例中,105平米房屋整個冬天采暖季運行費用為:0.5*92kwh/㎡*105㎡/2.9=1666元,機組每天運行時間:31.82w/㎡*24小時*105㎡/9.5KW≈8.44小時(8小時27分)
五、低溫空氣源熱泵安裝效果圖


